fpmas 1.6
Classes | Namespaces | Typedefs | Functions
random.h File Reference
#include "generator.h"
#include "distribution.h"
#include <numeric>
Include dependency graph for random.h:
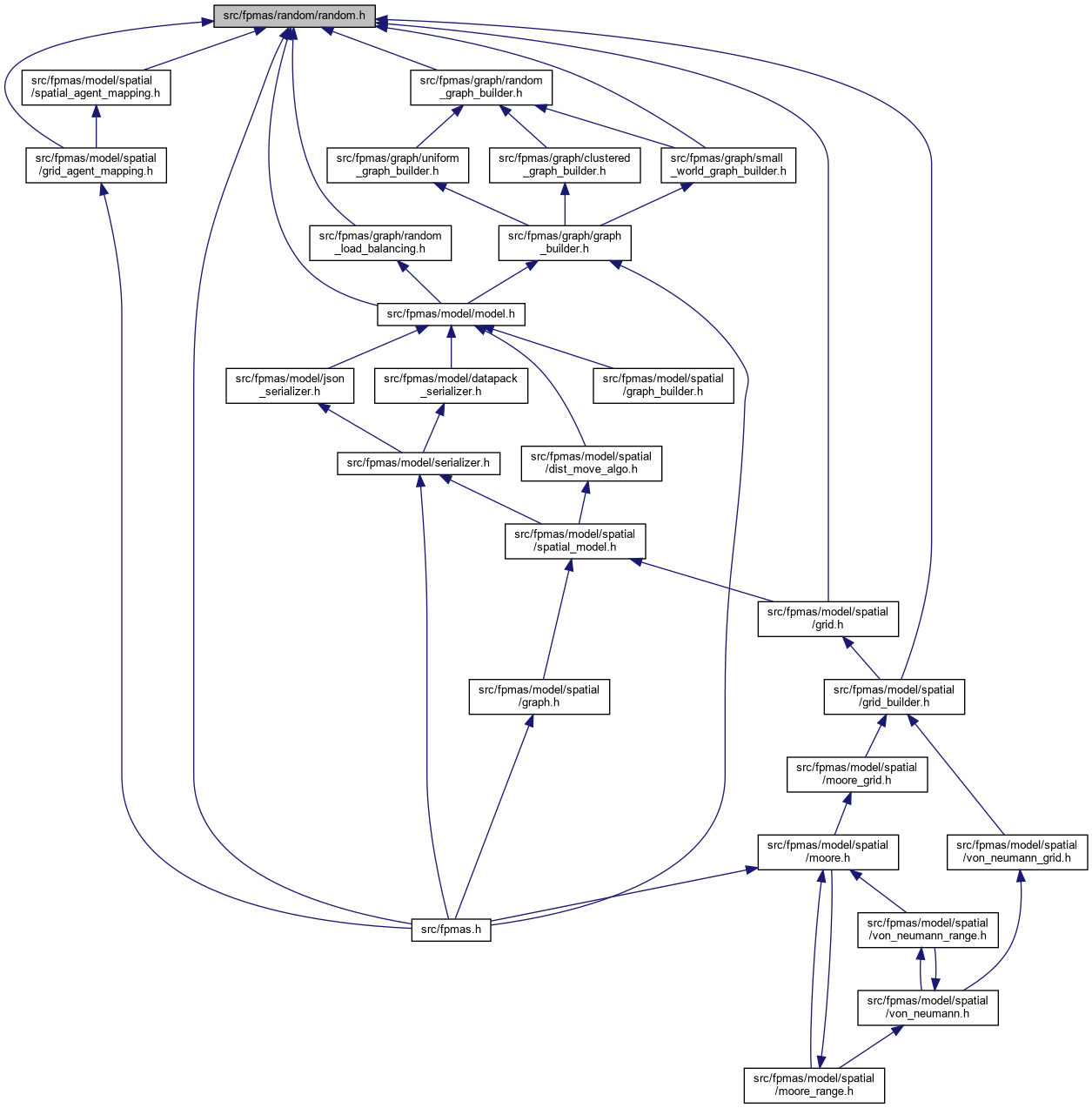
This graph shows which files directly or indirectly include this file:

Go to the source code of this file.

Classes

class  fpmas::random::Index< K >
 

Namespaces

namespace  fpmas
 
namespace  fpmas::random
 

Typedefs

typedef Index< int > fpmas::random::DistributedIndex
 

Functions

template<typename T , typename Generator_t >
std::vector< T > fpmas::random::local_choices (const std::vector< T > &local_items, std::size_t n, Generator_t &gen)
 
template<typename T >
std::vector< T > fpmas::random::local_choices (const std::vector< T > &local_items, std::size_t n)
 
template<typename T >
std::vector< std::vector< T > > fpmas::random::distributed_choices (api::communication::MpiCommunicator &comm, const std::vector< T > &local_items, std::size_t n)
 
template<typename T >
std::vector< T > fpmas::random::split_choices (api::communication::MpiCommunicator &comm, const std::vector< T > &local_items, std::size_t n)
 
template<typename T , typename Generator_t >
std::vector< T > fpmas::random::local_sample (const std::vector< T > &local_items, std::size_t n, Generator_t &gen)
 
template<typename T >
std::vector< T > fpmas::random::local_sample (const std::vector< T > &local_items, std::size_t n)
 
template<typename Index_t , typename Generator_t >
std::vector< Index_t > fpmas::random::sample_indexes (Index_t begin, Index_t end, std::size_t n, Generator_t &gen)
 
template<typename T >
std::vector< std::vector< T > > fpmas::random::distributed_sample (api::communication::MpiCommunicator &comm, const std::vector< T > &local_items, std::size_t n)
 
template<typename T >
std::vector< T > fpmas::random::split_sample (api::communication::MpiCommunicator &comm, const std::vector< T > &local_items, std::size_t n)
 

Detailed Description

Random number generation related features.